TPSM863252降壓模塊(集成電感器)TI 德州儀器
發布時間:2023-07-05 16:55:54 瀏覽:3651
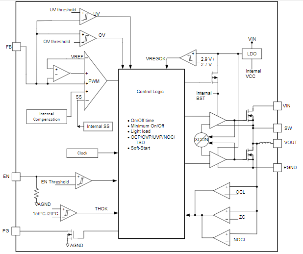
TI德州儀器TPSM863252是款頻率范圍為3V至17V的簡單實用型高效率高功率密度同步降壓模塊,兼容高至3A連續性的電流量。
TPSM863252選用D-CAP3控制方式提供迅速瞬態響應并提供低ESR輸出電容器,不需要外部補償。TPSM863252還具備以高至95%的占空比工作。
TPSM863252在Eco-mode下工作,能夠在輕負載中保持高效率。TPSM863257在FCCM模式下工作,能夠在所有的負載環境下保持同樣的頻率和極低的輸出紋波。TPSM863252集成化全方位的間斷模式OVP、OCP、UVLO、OTP和UVP保護。
TPSM863252選用QFN封裝。額定結溫范圍包括-40°C至125°C。

特征
?特征和配置適合各種技術應用
–3V至17V頻率范圍
–TPSM863252的輸出電壓范圍包括0.6V至10V
–TPSM863257的輸出電壓范圍包括0.6V至5.5V
–0.6V基準電壓
–25°C時,基準精密度為±1%
–在-40°C至125°C溫度范圍內,基準精密度為±1.5%
–集成化55mΩ和24mΩMOSFET
–100μA低靜態電流
–1.2MHz開關頻率
–以最高95%的高占空比工作
–高精密EN閾值電壓
–1.6ms穩定軟啟動時間(典型值)
?解決方案規格精巧且容易應用
–輕負載下TPSM863252選用Eco-mode,TPSM863257選用FCCM模式
–迅速瞬態D-CAP3?控制方式
–根據集成化自舉電容器和電感器輕松布局
–支持帶預偏置輸出電壓的啟動
–開漏電源正常情況檢測器
–非鎖存OV、OT和UVLO保護
–UV保護的間斷模式
–逐周期OC和NOC保護
–-40°C至125°C工作結溫范圍
–3.3mmx4mmx2mmQFN封裝
應用
?商用型網絡和服務器PSU
?其它交流/直流適配器/PSU
?工業自動化與控制
?測試和測量
TI 德州儀器為美國知名集成電路設計與制造商,TI 德州儀器產品廣泛應用于商用、軍工以及航空航天領域。
幾十年來,德州儀器一直熱衷于通過半導體技術降低電子產品的成本,讓世界變得更美好。TI 是第一個完成從真空管到晶體管再到集成電路(IC)的轉變,在過去的幾十年里,TI 促進了IC技術的發展,提高了大規模、可靠地生產IC的能力。每一代創新都是在上一代創新的基礎上,使技術更小、更高效、更可靠、更實惠——從而實現半導體在電子產品領域的廣泛應用。
深圳市立維創展科技有限公司,專注于TI 德州儀器品牌高端可出口產品系列新品產品,并備有現貨庫存,可當天發貨。
推薦資訊
多路復用器是能夠接收多個輸入數據信號并按照每個輸入數據信號的可恢復模式生成單個輸出數據信號的控制系統。多路復用器是一個集成系統,通常情況下包含相應數量的數據輸入和單個輸出,多路復用技術能夠 遵循下述原則之一,如TDM、FDM、CDM或WDM。復用技術也運用于軟件操作,如:同時,多線程信息流到機器設備或程序流程.
SD5400/SD5000系列是專為高速開關應用設計的四通道N通道增強型橫向DMOS模擬開關。這些開關具有更高的精度、速度和吞吐量,相比于JFET或多路復用器,它們的毛刺和失真較少。它們適用于高頻射頻操作,具有1ns的開關速度,并且具有70歐姆的“ON”電阻和0.5pf的反向傳輸電容的獨特組合。最大閾值為1.5V,可以簡單地通過TTL和CMOS驅動來滿足小信號應用的需求。
在線留言
主站蜘蛛池模板: 保德县| 高邮市| 文登市| 塔城市| 禹州市| 阳山县| 遵义县| 阳春市| 临江市| 贵阳市| 康平县| 成都市| 鹿邑县| 镇平县| 太原市| 高阳县| 江西省| 宜宾县| 安多县| 利川市| 柘城县| 大埔区| 洛扎县| 新巴尔虎右旗| 嘉祥县| 兴义市| 阳高县| 樟树市| 元谋县| 西藏| 深泽县| 乡宁县| 绥化市| 启东市| 长汀县| 泰州市| 岗巴县| 逊克县| 汕头市| 休宁县| 正安县|